金三立关于参与“天地协同山火立体监测与风险评估关键技术及应用”项目提名“2025年度海南省科学技术奖”信息公示
- 2026-02-26 12:00:00
- 金三立 原创
- 231
各单位:
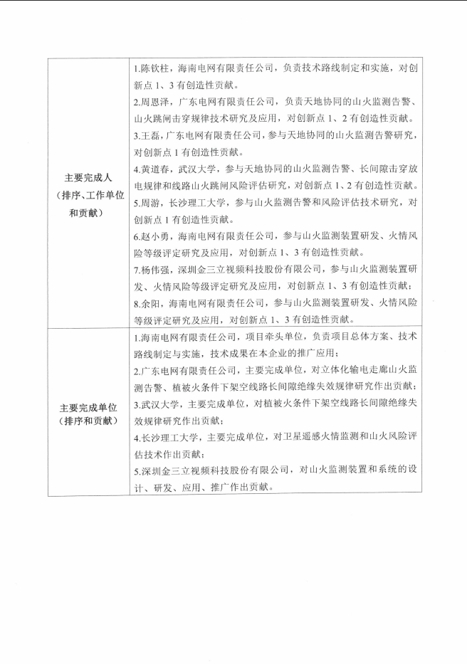
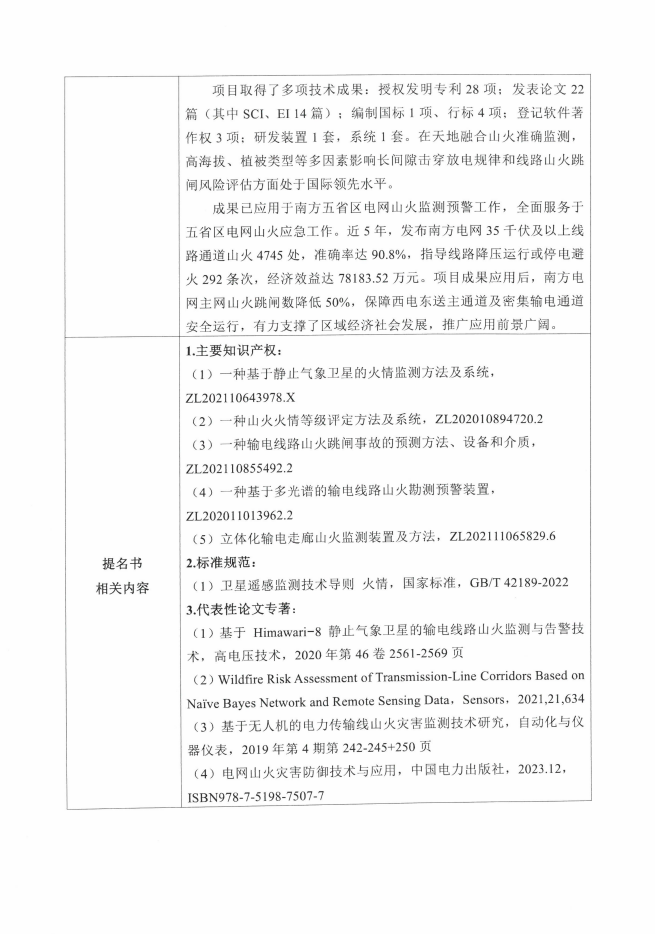
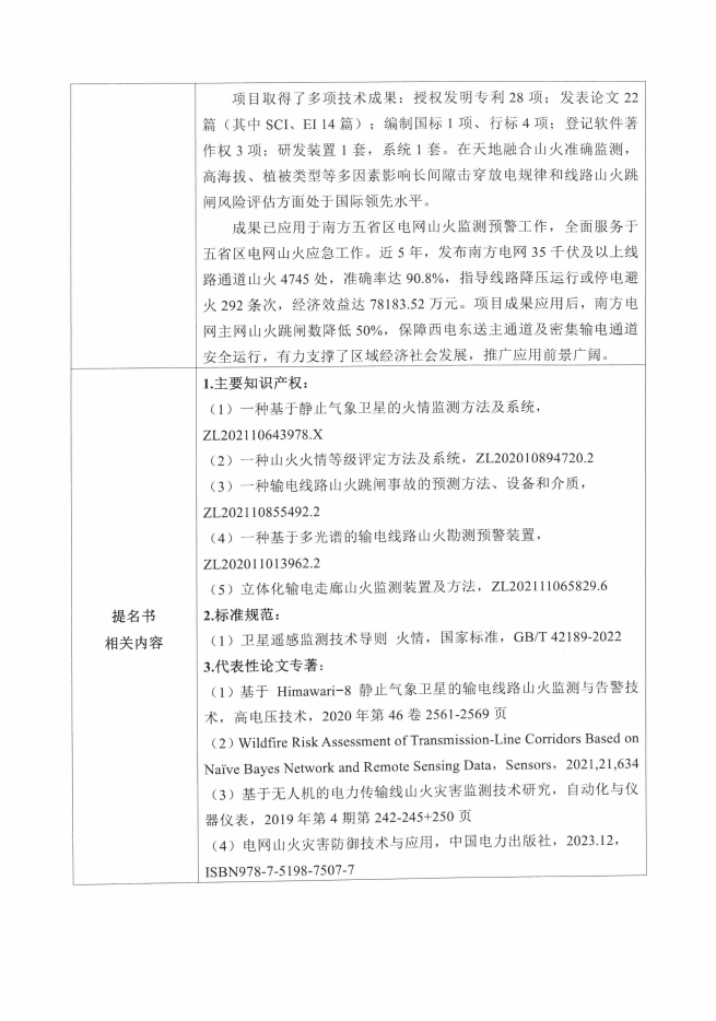
我司杨伟强作为第七完成人参与完成的“天地协同山火立体监测与风险评估关键技术及应用”项目拟提名2025年度海南省科学技术进步奖二等奖。
根据《海南省科学技术厅关于2025年度海南省科学技术奖提名工作的通知》(琼科〔2026〕4号)的要求,我司作为第五参与完成单位对该项目基本情况进行公示(详见附件),公示时间为2026年2月26日至2026年3月4日。
全校各单位或个人对该提名项目的有关意见,可在2026年3月4日前以书面实名形式向科学技术发展研究院反映,并提供必要证明材料。反映情况要坚持实事求是,具体详实,便于调查核实。
特此公示。



